看看下面的图表。 它描述了ZooKeeper的“客户端 - 服务器架构"。

作为ZooKeeper体系结构的一部分的每个组件在下表中进行了说明。
| 部分 | 描述 |
|---|---|
| Client |
客户端,我们的分布式应用程序集群中的一个节点,从服务器访问信息。 对于特定的时间间隔,每个客户端向服务器发送消息以使服务器知道客户端是活着的。 类似地,当客户端连接时,服务器发送确认。 如果连接的服务器没有响应,客户端会自动将消息重定向到另一个服务器。 |
| Server | 服务器,我们的ZooKeeper集合中的一个节点,为客户端提供所有的服务。 向客户端发送确认,通知服务器处于活动状态。 |
| Ensemble | ZooKeeper服务器组。 形成整体所需的最小节点数为3。 |
| Leader | 服务器节点,如果任何连接的节点发生故障,则执行自动恢复。 领导者在服务启动时被选举。 |
| Follower | 服务器节点跟随引导指令。 |
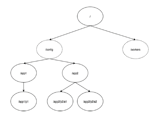
下图描述了用于内存表示的ZooKeeper文件系统的树结构。 ZooKeeper节点称为 znode 。 每个znode由一个名称标识,并用路径(/)序列分隔。
在图中,首先有一个根 znode 以“/"分隔。 在根目录下,您有两个逻辑命名空间 config 和 workers 。
config 命名空间用于集中配置管理, workers 命名空间用于命名。
在 config 命名空间下,每个znode最多可存储1MB的数据。 这类似于UNIX文件系统,除了父znode也可以存储数据。 这种结构的主要目的是存储同步数据并描述znode的元数据。 此结构称为 ZooKeeper数据模型。
ZooKeeper数据模型中的每个znode都维护着一个 stat 结构。 A stat仅提供znode的元数据。 它由版本号,操作控制列表(ACL),时间戳和数据长度组成
版本号 - 每个znode都有版本号,这意味着每次与znode关联的数据发生更改时,其对应的版本号也会增加。 当多个zookeeper客户端尝试在同一znode上执行操作时,版本号的使用很重要。
操作控制列表(ACL) - ACL基本上是访问znode的认证机制。 它管理所有znode读取和写入操作。
时间戳 - 时间戳表示创建和修改znode所经过的时间。 它通常表示为毫秒。 ZooKeeper标识“事务ID"(zxid)对znode的每个更改。Zxid 是唯一的,并且为每个事务维护时间,以便您可以轻松地确定从一个请求到另一个请求的时间。
数据长度 - 存储在znode中的数据总量是数据长度。 您最多可以存储1MB的数据。
Znodes被分为持久性,连续性和短暂性。
Persistence znode - 即使在创建该特定znode的客户端断开连接后,Persistence znode仍然存在。 默认情况下,除非另有说明,否则所有znode都是持久的。
临时znode - 临时znode有效,直到客户端活着。 当客户端从ZooKeeper集合断开连接时,临时znode会自动删除。 为此,只有临时znode不允许有孩子进一步。 如果删除临时znode,则下一个合适的节点将填充其位置。 临时znode在领导选举中发挥重要作用。
顺序znode - 顺序znode可以是持久的或短暂的。 当一个新的znode被创建为一个连续的znode,然后ZooKeeper设置znode的路径,通过附加一个10位的序列号到原始名称。 例如,如果将具有路径 / myapp 的znode创建为顺序znode,则ZooKeeper将将路径更改为/ myapp0000000001 ,并将下一个序列号设置为0000000002.如果两个 顺序znode是并发创建的,那么ZooKeeper从不对每个znode使用相同的数字。 顺序znode在锁定和同步中起重要作用。
会话对于ZooKeeper的操作非常重要。 会话中的请求按FIFO顺序执行。 一旦客户端连接到服务器,将建立会话并向客户端分配会话ID 。
客户端以特定的时间间隔发送心跳以保持会话有效。 如果ZooKeeper集合没有从客户端接收到超过在服务启动时指定的时间段(会话超时)的心跳,则它决定客户端死亡。
会话超时通常用毫秒表示。 当会话由于任何原因结束时,在该会话期间创建的临时znode也会被删除。
手表是一种简单的机制,使客户端得到关于ZooKeeper集合中的更改的通知。 客户端可以在读取特定znode时设置手表。 手表会向注册的客户端发送任何znode(客户端注册表)更改的通知。
Znode更改是与znode的相关数据的修改或znode的孩子的更改。 只触发一次手表。 如果客户端想要再次通知,则必须通过另一个读取操作来完成。 当连接会话过期时,客户端将与服务器断开连接,相关联的手表也将被删除。
邮箱 626512443@qq.com
电话 18611320371(微信)
QQ群 235681453
Copyright © 2015-2024
备案号:京ICP备15003423号-3